开yun体育app官方下载入口 【实用分享】健身小白入门指南(浅谈)

(首先,它表明健身领域相对广泛,每个人之间的身体差异很大,并且健身理论本身正在不断更新。
因此,如果有任何争议,您将占上风)
作为一个已经锻炼三年的弱者,主持人将通过本文向您介绍一些入门级知识,结合了从各个地方获得的材料及其自己的培训经验。首先,我们将使用著名的5W1H方法结构来简要介绍健身。
什么是健身?
从广义上讲,体育活动可以定义为健身范围。
从狭窄的意义上讲,从刻板印象的角度来看,健身与健身房密切相关,因此也有类似的别名,例如提起铁。本文将尝试将与健身房相关的练习作为主要的介绍与健身相关的知识点的主要行。
进行健身活动有许多既定的好处,其中许多与大多数主要疾病的预防或治疗有关。人们经常说,如果可以将运动和健身做成药丸,它将是世界上规定的药物。定期运动和健身的好处包括:改善心血管功能,降低收缩压和舒张压,减轻体重和体内脂肪,改善血脂,改善血糖控制,减少焦虑和抑郁,增强幸福感,减少多种癌症的发生率(例如,多种癌症的发生率) (这就是官员所说的)
实际上,适合学生的目的是:

变薄!

自拍!

教练是如此英俊!
随后的部分将描述用于不同培训目的的不同培训计划。从广义上讲,健身不是实现目标的一种方法,而是一种生活方式选择。毕竟,并不是每个人都能发展出8种腹部肌肉,背心线和数百公斤铁。健身可以带给人们的东西不仅限于增加肌肉尺寸和减少脂肪。只有尝试并从中获得积极的动力才能持续更长的时间。可以继续投资的人经常依靠所谓的“持久性”,但要依靠爱。
根据练习类型,这里会有许多差异。健身运动主要需要健身房的选择。在这里,我们可以根据可用时间列出用户动态:启动(+)→在工作路上( - )→开始在公司工作→开始午餐( - )→下午工作→下午→下车( - )→在回家的路上→回家→休息。上面的 +意味着在您家附近选择健身房,并且意味着在公司附近选择健身房。
您可以根据上述方法选择合适的健身房。首先,考虑便利,其次,请考虑健身房环境(设备,课程和朋友)是否喜欢它,第三考虑价格。毕竟,这些因素直接影响一个人的健身职业和健身之路的经验。
当然,对于办公室工作人员而言,他们是在休息时间,休息时间或周末。至于工作中的工作,这也是一种方式之一。就时间而言,主要是避免影响睡眠质量。睡眠质量差会导致激素水平疾病或代谢率降低,这会带来更多问题。
有人说健身就像旅行。去哪里并不重要,但是要和谁一起去很重要。健身也是如此,合适的人可以帮助您更好地完成培训。那么健身的主要角色是什么?
首先开yunapp体育官网入口下载手机版,是您自己,否则会练习。
健身教练(私人培训)
第二个是你的教练。教练在新移民的健身过程中主要提供一些帮助,包括评估,更正和监督。
教练给客户给客户的一般评估顺序可以参考以下图:

更正主要针对各种运动。基于每个人的身体比例和运动习惯的差异,它的目标是纠正运动,主要包括姿势的正确性和武力的正确性,以避免由错误的姿势和肌肉补偿引起的运动风险。
一般而言,您的目标训练的频率无法通过自己来实现。教练需要每天提醒您。建议这适用于条件的学生。毕竟,如果您不买足够的课程,教练就不会打扰您。
如何选择教练?
这个方面完全不同。毕竟,可以让您坚持不懈的人是一名好教练。每个人都有不同的驱动力。这里有一些简单的判断:
检查教练的资格证书(例如ACE-CPT,NSCA-CPT等);
找到同一性别的教练(以更好地了解自己性别的身体特征);
这取决于教练自己的训练水平(即他的效果是您想要的,这可以适当降低体重,健身水平和教学水平有时不会正相关)。
那么,个人健身教练不能做什么?首先,我们可以查看该领域的劳动分工:

接下来是个人健身教练的问题参考表:

至于您需要购买多少个私人培训课程的课程,这主要取决于您的钱包。毕竟,拥有教练总比没有好,但是私人培训课程是如此昂贵。因此,在教练的指导下应尽可能完成评估和更正的两个问题。在其他方面,古老的俗语仍然是“经济基础决定上层建筑”。
那么,除了教练和你外,还有谁能?当然是你的伴侣!呢呢

当您进行重量训练或1-RM值测试以避免训练损失时,健身伙伴可以提供相应的安全保护。当然,有时他们也可以充当兼职教练,互相敦促并共同取得进步。
人们可能对如何运动有不同的理解,例如“目前,您躺在床上,玩手机,突然翻过来,完成了今天的运动量。”
在这里,我们可以参考ACE IFT中给出的一组训练模式。
功能 - 健康 - 健身 - 运动表现
功能 - 健康 - 健身 - 运动表现连续体的基本前提。锻炼计划应逐步进行,首先重新建立正常功能,然后改善健康,然后发展和改善身体健康,并最终提高运动表现。
ACE IFT模型是一种集成的运动计划系统,将最新的运动科学研究结合到逻辑系统中,该系统可帮助教练根据客户的独特健康,身体健康,需求和目标来确定适当的评估,锻炼和高级锻炼。

在第一阶段,主要重点是通过训练来改善功能和/或健康,以纠正失衡以提高关节稳定性和灵活性,然后进行动作模式训练并建立有氧基础以改善心肺健康参数。
第二部分的主要重点是通过引入间歇性有氧训练来提高客户的有氧效率并执行动作模式培训,然后加载动作,以提高客户的身体健康状况。
在第三阶段,通过承重训练和发展厌氧耐力,客户提高了更高的健身水平。在第三阶段结束时,锻炼计划进入了连续体的功能健康拟合度绩效部分。
第四部分完全着重于通过爆炸力,速度,敏捷性,反应能力和厌氧爆炸力训练来改善运动表现。
知道肌肉
肌肉组织根据其功能分为不同的类型,自愿和非自愿地控制,并能够根据其大小和形状产生不同程度的强度。

关于肌肉,由于很多内容(不同的部分,不同的肌肉类型,不同的肌肉纤维类型,肌肉糖原等)需要力量或维度增长的学生可以参考以下参考书目:
基础:“运动科学的ACE-CPT基本要素”(中文版)
高级章节:“力量训练解剖学”(本书可以用作知识手册,您可以在任何需要阅读),“临床运动学和解剖学”
体重训练 - 了解RM
肌肉力量是所有体育活动的基础。每个人类运动都需要一定比例的最大肌肉力量。肌肉强度的标准测量是最高的电阻,可以以受控运动速度在整个运动范围内移动,称为一个收缩的最大肌肉力(1-RM)。
了解RM可以帮助我们以目标方式为自己制定培训计划。通常,您可以参考以下培训量表:

一般而言,人们认为,当每个组的重复次数少于5时,对于肌肉力量的增长更有效,当每组重复的数量是8至12倍时,它对肌肉维度的增长更加有效,并且当每组重复的数量是12倍以上时,它更有效地有效。您可以根据自己的目的以有针对性的方式选择权重,并为培训组和重复的数量制定培训计划。
有关一般培训频率,请参阅下表:

但是在实际情况下,通常在训练后,肌肉酸痛得到缓解并且不会影响力量表现时,您可以开始下一轮训练。您可以自己考虑,而不必过多地坚持推荐的频率。
关于减脂
流失脂肪时,有很多内容要讨论,在这里,我们只为刚开始的学生提供一些基本知识。首先,减少脂肪的最重要的是制定可执行的计划,这种计划不需要快速或花费过多的精力,并且可以持续存在。接下来,让我们谈谈几个方面的预防措施。您可以根据这些观点制定自己的计划(主要是我自己没有成功减肥,所以我只是成为知识搬运工):
脂肪的增加:首先,在卡路里盈余的条件下,主要是饮食中油摄入量的吸收,或者将碳水化合物和蛋白质转化为脂肪,从而增加了人体自身的脂肪;
在脂肪损失中,主要是首先减肥,然后减肥取决于基因。通常,整个身体是一起减肥。除了吸脂外,局部脂肪流失的科学方法很少。在哪里获得肌肉生长取决于在哪里实践;
卡路里赤字主要是指每天卡路里消耗后的差异减去卡路里摄入量(即基础代谢 +训练消费 - 卡路里摄入量)。在正常情况下,基础代谢的卡路里消耗量(指人体维持生命所需的最低能量)是1,000至2,000卡路里。跑步的粗略计算约为10公里或更高,因此确保基础代谢不会减少是减少脂肪的重要保证。
遇到gi和gl。与葡萄糖相比,GI值反映了该食物增加血糖的速度和能力。食物血糖负荷(GL):GL = GI×碳水化合物含量(G)/100。 GL认为这种食物的速度同时增加了血糖和碳水化合物的含量,因此它更多地指导了肥胖和糖尿病患者的饮食。为了响应血糖升高和胰岛素的作用引起的脂肪增加,食用低胃肠道和GL的食物可以帮助减少脂肪。
有关常见食品的GI价值查询,请参阅Mint Health应用程序

5。有氧体重减轻和厌氧减肥,有氧运动和厌氧运动(主要是体重训练)都可以达到卡路里消耗的目的。实际的卡路里消耗主要指的是燃烧脂肪的心率的持续时间(需要根据年龄来计算脂肪的心率,通常是最大心率的65%-85%。最大的心率是去年的220年代),或更直接地看一下您的Apple Watch。训练后,厌氧减肥会使相应训练区域的肌肉在相应的训练区域中更加完整,而有氧体重减轻通常不会增加肌肉尺寸,并且一些情况也会导致维度下降,因此每个人都可以根据需要进行选择。
制定脂肪损失计划的几个关键字:确保基础代谢,更多地运动,吃健康的饮食并忍受适当的饥饿(避免过低能量摄入量,这会导致降低基础代谢或增加皮质醇含量,从而阻碍脂肪流失)。
回到本节的开始,我们将制定一个可执行和可持续的计划。在最终分析中,尽管还有许多其他脂肪损失计划,例如生酮饮食,碳循环饮食,正念饮食等,但我们将根据自己的生活规则和几个基本规则制定自己的可执行计划。尽管这些互联网名人方法很好,但在办公室工作人员的不规则生活中,它们可能并不是很实际。
运动安全
关于热身
训练前热身是必要的部分。热身所需的主要目标包括:增加体温,增加肌肉弹性,并防止强大的肌肉或其他组织受伤;增加关节运动,增加润滑剂并减少运动过程中的关节摩擦。热身是避免训练受伤的有效方法。在训练之前,每个人都不能忽略热身过程。
通过低强度的运动进步(跑步机或其他练习),动态的伸展运动和力量训练,可以将热身手段大致分为预备小组训练。
建议进行动态伸展运动,该名称非常强烈,称为“最大的拉伸”。该动作如下图所示。您可以从Baidu了解相关材料。此举可能对大多数部件产生拉伸效果。

此外,对于强度较弱(例如肩关节)的关节,还可以执行相应的特殊热身动作。
力量训练的预备组主要使用小重量来逐步执行相同的运动,以便在正式组之前实现热身和准备的目的。通常仅用于计划的力量训练。
了解关节
骨头的骨头在关节相遇。当两个骨头在路口相遇时,它们被称为“订婚”。关节有三种类型:纤维接头(移动接头),软骨接头(较少的迁移率)和滑膜关节。引入概念后,我们将输入主题。这是关节可移动类型的示意图:

在知道每个关节的运动范围之后,在运动过程中需要尽可能避免这些范围以外的关节运动,以避免关节损坏。以下表中显示了对主要关节的描述及其对人体的活动性的描述:

如下图所示,典型的错误动作是包围膝盖。尝试在运动过程中避免它:

识别延迟的肌肉酸痛(DOMS)
尽管许多理论解释了延迟肌肉酸痛(DOM)的发生,但可用的证据表明,它是由组织损伤引起的,这是由过度的机械力,尤其是应用于肌肉和结缔组织的离心力。 DOMS定义为通常在剧烈运动后24至48小时内发生的肌肉酸痛。
预防DOMS的工作应包括新的培训计划的逐步开始,以非常低的强度开始,并在最初的几周内缓慢前进(即5至10次培训课程)。此外,由于离心运动可以带来更大的DOMS疼痛,因此在计划过程的早期应将离心运动最小化。
但是,DOM的存在通常被用作判断肌肉建筑训练是否有效的标准。两者高度相关。在大多数情况下,当训练后的DOM存在时,证明肌肉建筑训练是有效的。
请注意,DOM造成的疼痛会影响运动表现。当DOMS高度疼痛时,请勿进行繁重的训练,以避免肌肉力量降低引起的训练安全事故。
常见的伤害和反应
常见的伤害包括肌肉菌株和韧带扭伤,过度使用(肾炎,囊炎,筋膜炎)和软骨损伤。
对急性伤害的反应通常是医疗治疗,早期干预通常包括医疗管理,缩写大米(休息或限制活动,冰,压缩和海拔),以脚踝扭伤为例:
愈合组织反应,这一点的引入主要是为了使每个人都有时间的概念。受伤发生后,不要急于返回训练。
第一阶段是炎症阶段,通常持续长达六天,具体取决于伤害的严重程度。此阶段的重点是修复损伤区域并开始治愈过程。血流增加,从而注入氧气和养分以重建受损的组织。
第二阶段是成纤维细胞/增殖阶段,该阶段大约从第3天开始,持续到大约到第21天。此阶段始于胶原蛋白和其他填充伤口的细胞,最终会形成疤痕。在两到三周内,伤口可以抵抗正常的压力,但是伤口力的重建将需要几个月的时间。
第三阶段是成熟/改建阶段,该阶段始于第21天左右,持续两年。这个阶段始于疤痕的重塑,骨骼的重建和/或组织强度的恢复,从而形成更有条理的结构。
避免健身
关于补品
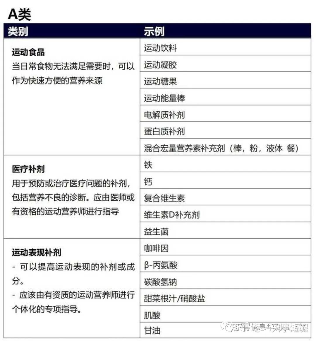
可以通过访问澳大利亚体育协会网站()或直接查看以下结论来查看有关补品的一般知识:
基于科学证据和其他实际考虑,ABCD分类系统将运动食品和补品分为四类,其最终目标是确认该产品是否可以安全,合法和有效地改善运动性能。
A类补充:在特定的运动条件下使用,强大的研究支持其安全性和有效性:

B级补充剂:新兴的研究支持,但有效性仍然需要进一步的研究。认为可以在特殊情况下允许运动员使用。应当指出的是,由于其历史利益,主要利益相关者将目前包含的一些产品包括在内。
C类补品:没有科学证据来支持其有效性,并且不建议运动员使用此类补品。
D类补充:严格禁止的兴奋剂。
根据上述补品的验证,结合了UP所有者的个人经验,体育食品≈饮食和饮用水,医疗补品≈Shanchuang(这里没有用餐,其他品牌也可以),体育表演补充剂≈咖啡因。对于需要单独购买的补充剂,可能只需要蛋白质粉末或蛋白质棒(补充营养以帮助恢复),维生素(补充微量元素,维生素和矿物质)和咖啡因(改善美国运动表现,建议使用美国)。
由于无法清楚地提供给三组BCD的补品以寻求帮助,因此不会在这里扩展,因此您可以自己理解。对于不在A类中的氮气泵,BCAA支链氨基酸,L-肉碱等的补充剂,不建议健身新手尝试一下,因为它更昂贵。
购买蛋白质粉末时的主要考虑因素包括:价格,味道,水溶性(不溶性团块都耗时喝酒),蛋白质含量(养成在此处检查营养成分列表的习惯)以及其他营养成分含量。同时,您还需要注意蛋白质粉末和体重增加粉末之间的差异。体重增加粉的碳水化合物含量很高,这确实是使人脂肪的目的。
关于健身设备
如果您想做一份好工作,则必须首先提高工具。健身设备也是介绍性健身的学生经常考虑的东西。
运动鞋:用于跑步,跳跃或其他运动开yun体育app入口登录,以更多此类动作,选择舒适,更具保护性的运动鞋来避免运动伤害(通常建议在健身房中使用主流跑步鞋或低顶篮球鞋和训练鞋);或进行重量重量练习时使用的蹲鞋。可以盲目购买这种新手而无需购买这种新手,并且基本上不可能使用它们。
运动服:经预算许可,您可以购买特殊的训练服,并且在开始时也可以穿松散舒适的休闲服。尽量避免牛仔裤或太松动的衣服,这可能会影响训练效果或造成安全危害。
防护装备和设备:防护装备可能是入门健身的学生最常见的问题。这里有一些要分享的原则。不要急于重量重(指蹲下,硬拉,卧推,达到您重量或更多的80%)。一步一步,找到所需的东西,然后购买想要的东西。不要仅仅在没有训练的情况下购买防护装备,最终用咸鱼悬挂着所有的防护装备。这是一些常见的防护装备:
手套:如下图所示,健身手套,手指错过的手套主要用于防止打滑并防止重量下的仪器用仪器摩擦;

其他防护装备:其他保护齿轮主要包括皮带,腕部后卫,膝盖垫,肘部垫,硬拉辅助皮带和其他训练性能增强设备,以及辅助物品,例如镁粉。不建议在这里购买新手。当您需要使用这些设备时,您的负重轴承已经表明您不是新手。您可以自己选择防护装备。您可以忽略本文中的建议(向老板茶。
);


泡沫辊等:泡沫滚筒和筋膜枪,作为筋膜放松产品,需要一方面单独购买,另一方面,有一个可以存放它们的地方,因此在健身的早期阶段就可以被忽略。 (肌肉纤维是用薄薄的结缔组织膜固定的,称为筋膜。包裹整个肌肉的筋膜称为偶发膜。在偶发膜内是一堆肌肉纤维组合在一起的肌肉纤维。这些肌肉纤维纤维纤维在筋膜纤维中均可修复,并在筋膜上进行修复的效率云开·全站app登录网页入口,效果良好,效果良好,效果良好),效果良好),效果均匀)呈现良好的效果。肌肉尽快达到其初始状态。

筋膜拉伸的作用类似于泡沫辊或筋膜枪。筋膜拉伸通常分为静态拉伸和动态拉伸,定义如下:
静态拉伸定义为一种连续的拉伸方法,将肌肉伸展到极端,保持静止并保持超过15秒。
动态拉伸是一种具有强大运动靶向的功能拉伸方法。什么是功能?这意味着动态的伸展运动主要模仿运动员所表演的运动,例如篮球运动员,他们可以奔跑,跳下,停下来,打破脚步等,以增强他们的运动反应能力。 (摘自Zhihu)
一般而言,在训练前与热身一起进行动态伸展运动。训练后放松筋膜时,使用静态拉伸。它等同于筋膜枪。每种肌肉的特定伸展运动可以在Baidu上进行,也可以参考指令书“力量训练解剖学”。
健身房中的一些道具:杠铃,哑铃,弹性带,腹轮,壶铃和其他设备。当健身房方便时,请尽量不要自己购买。我相信我回家后,我基本上找不到杠铃和哑铃来捡起它们并捡起它们。不要浪费钱,生活在低收入的生活空间中。
。
健身设备袋:去健身房的设备袋通常存放手套,水杯和其他防护装备。建议购买其他袋子(便宜),并且该材料有益于透气性,因为汗水经常被汗水染色。如果透气性不好,则设备将在一段时间内发酵而不会在袋子中发酵。好吧,您必须再次清洗它们,气味非常不愉快。
强烈建议您避免的产品包括:Beibeijia(取代肌肉的姿势稳定效果,长期使用将导致相应的肌肉不一致)和腰部拉扯(通常用于拍照,但不应用于训练)。
其他运动
健身集团课程
由于我没有以系统的方式阅读小组课程的材料,因此我只会利用自己的经验来解释小组类的类型和情况。根据类型的小组课程包括自行车,瑜伽,普拉提,拳击,舞蹈等。我个人参加了Zumba和Lami系列的Bodyjam。这两个都是舞蹈的小组课程。运动强度中等,每个班级持续约1小时。对于打算减肥和有趣课程的学生,您可以尝试一下。以下是网站介绍这两个课程:
尊巴岛中国:
Lami Bossjam:
鲁ICP备18019460号-4
我要评论